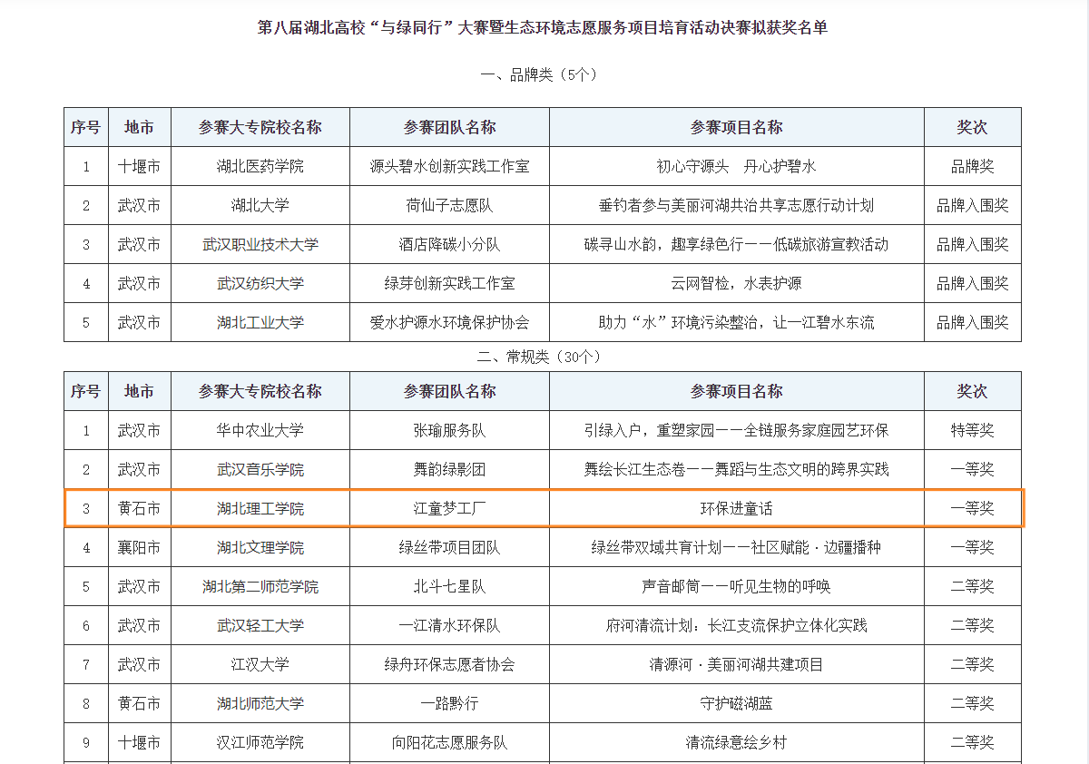
本网消息 2025年6月15日,从第八届湖北高校“与绿同行”大赛暨生态环境志愿服务项目大赛决赛现场传来捷报,BB贝博艾弗森官网绿色天使志愿服务大队的“江童梦工厂”团队凭借其创新项目“环保进童话”,在全省87所高校1027个参赛项目中脱颖而出,荣获大赛省级一等奖。

“环保进童话”项目直击环保宣教痛点,创造性地将环保知识融入童话叙事。项目紧跟科技发展,深度融合AI现代技术,契合人民群众日益增长的美好生活的需求,激发全社会绿色发展的爱心,唤醒每个人内在的童心,将传统理论宣教升级为可视化、趣味化的传播形式,让环保理念以更鲜活的方式触达公众。

项目依托BB贝博艾弗森官网40余年的专业积累与绿色天使志愿服务大队20多年的环保志愿服务平台。项目已与黄石市多家企事业单位、社区和中小学建立长期合作机制。曾多次获国家级媒体报道,并获评省级优质志愿公益项目,为此次大赛夺魁奠定了坚实基础。

优异成绩的取得离不开学院的高度重视与悉心培育。在公司党总支书记杨萌、经理张家泉的鼎力支持指导下,学院团总支副书记梅佳仪与辅导员李情老师为项目提供了全程专业指导。决赛现场,2022级给排水科学与工程专业周瑜同学和2023级环境工程专业朱雨桐同学与以出色的项目阐述和灵活的应答,赢得了评委的高度认可。

湖北省“与绿同行”高校生态环境志愿服务项目大赛作为我省专业环保公益赛事,由湖北省生态环境厅联合团省委主办,自2024年12月启动以来,吸引全省87所高校1027个项目参赛,数量较上届增长52%,全省16个设有高校的地市全覆盖,最终105个项目入围省赛,35个团队线下决赛特等奖和一二三等奖。公司在本届大赛中共有《环保进童话》、《宣讲尾矿库堆积对地下水的危害志愿宣讲》、《与石携行,无废新生》等六个项目荣获省级入围奖,充分彰显了公司在生态环境教育与实践领域的深厚积累与整体实力。
此次获奖刷新公司在该项目中的最佳成绩,BB贝博艾弗森官网绿色天使志愿服务大队将以“江江”、“童童”IP为引领,持续深化环保宣教创新,带动更多青少年加入长江生态保护行列,以青春之笔共同续写长江大保护与生态文明建设的动人篇章。(通讯员 陆华鹏 梅佳仪)